广州的龚先生与弟弟小龚因父母遗留的两处宅基地房屋继承问题产生争议,龚先生委托北京冠领(广州)律师事务所指派的律师提起诉讼。2025年9月,在冠领律师的代理下双方达成协议:由龚先生继承使用面积较大的房屋,另一处小房子由弟弟继承使用,如遇征地拆迁补偿款则由两人平均分配。
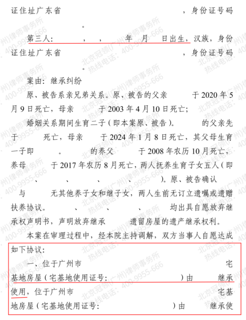
龚先生的父母生前在广州市某村遗留了两处宅基地房屋,其中一套面积较大,有上下三层。起初兄弟俩协商由龚先生继承小房子,小龚支付其大房子的补偿款,但由于各种原因小龚迟迟没有履行上述承诺。同时,龚先生的母亲先于她的养父母去世,案件还涉及龚先生母亲一方的4个养兄弟姐妹的继承权利,法律关系较为复杂。为了尽早解决纠纷,龚先生求助于北京冠领(广州)律师事务所,律所指派律师梁爱华、刘美玲代理本案。
接受委托后,冠领律师首先核对了龚先生的家庭成员关系,确认他的父母均无遗嘱或遗赠扶养协议。针对龚先生母亲的养兄弟姐妹的继承权利,律师主动与4人取得联系,沟通其是否主张继承份额。经耐心解释,4人最终均出具了《自愿放弃继承权声明书》,为案件顺利解决扫清了障碍。
法院立案后,冠领律师考虑到本案涉及兄弟亲情,在法庭上针锋相对不如先行调解,维护手足情谊。
调解过程中,冠领律师了解到小龚在外地有其他房产,而龚先生无其他住所,遂根据实际情况提出由龚先生继承使用大房子、小龚继承使用小房子的方案。同时考虑到宅基地房屋的特殊性,未来可能涉及征地拆迁,律师提议日后如遇拆迁补偿款由两人平均分配。
冠领律师提出的方案具有一定的执行性且不触及小龚的根本利益,最后他同意了上述方案。
2025年9月,经法院主持,龚先生与弟弟最终签署调解协议,双方纠纷终止,兄弟情谊得以再续。为了感谢冠领律师的付出,龚先生特制锦旗送至律所。




撰写人:杨佳钰
审核主编:张冠彬
稿件类型:原创A