上海宝山的黄女士与丈夫周某,因普陀区一套价值374万元的安置房归属产生离婚纠纷。黄女士起诉后虽一审胜诉,却因对方上诉导致案件被发回重审,后续她委托北京冠领(上海)律师事务所代理本案。律师针对房屋来源、双方权属约定及周某婚姻过错等关键事实补强证据、充分抗辩,最终在2026年1月成功为黄女士争取到案涉房屋的单独所有权,该房屋未被作为夫妻共同财产分割。
2015年,上海宝山的黄女士通过维权及自筹资金补足购房差价的方式,取得普陀区一套安置房屋。其丈夫周某签署《承诺书》,明确该套房产与本人无任何权属关联。2020年,二人协商离婚事宜,约定夫妻共同存款、宝山区房屋及其他物品双方均分,价值374万元的普陀区房屋归黄女士个人所有。但协议签订后,周某单方反悔,主张普陀房屋为夫妻共同财产并要求分割,双方爆发权属争议。
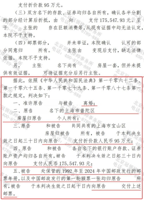
2024年,黄女士向法院提起离婚诉讼,一审法院结合全案证据作出判决,支持黄女士的诉讼请求。周某不服一审判决提起上诉,二审法院经审查认为,原审对普陀区房屋权属事实审查不清,裁定将案件发回重审,案件审理陷入波折。
黄女士随后委托冠领(上海)律师事务所代理本案,主办律师张萌针对二审裁定指出的事实认定问题,找准办案核心方向,指导黄女士梳理并补强房屋来源、出资构成的完整证据链,同时将2015年周某签署的权属《承诺书》作为关键证据提交法院。庭审过程中,律师围绕协议与《承诺书》的法律效力、案涉房屋权属依据、黄女士为购房及家庭付出的重大贡献、周某在婚内存在的过错行为等核心焦点,展开全面充分的抗辩与说理。
2026年1月,法院经审理作出判决:准予黄女士与周某解除婚姻关系;普陀区房屋归黄女士个人所有;宝山区房屋归周某所有,周某需向黄女士支付房屋折价款95万元;双方名下存款、证券资产归各自所有,周某另行支付黄女士资产差价款17.5万余元。



撰稿人:姚晓婷
审核主编:董振杰
文章类型:原创A