2025年11月19日,李沐宸看着书桌上恒信公司仲裁反申请材料,神情焦躁不安。不久前,他因与深圳恒信公司、恒二公司发生劳动争议,委托冠领(深圳)律所代理仲裁。然而仲裁程序刚启动,恒信公司便提出反申请,向他索赔各项损失约200万元,证据材料多达几百页。

恒信公司声称李沐宸工作失职,给公司造成了重大损失,具体理由包括:严重失职造成多批次产品质量不达标,被多家客户索赔;将工作相关邮件转发至私人邮箱,涉嫌泄露公司信息;拒不执行公司关于提交日报的要求;未及时跟进客户投诉,导致二次投诉。恒信公司提交的证据细碎,基本涵盖了李沐宸的整个在职期间。
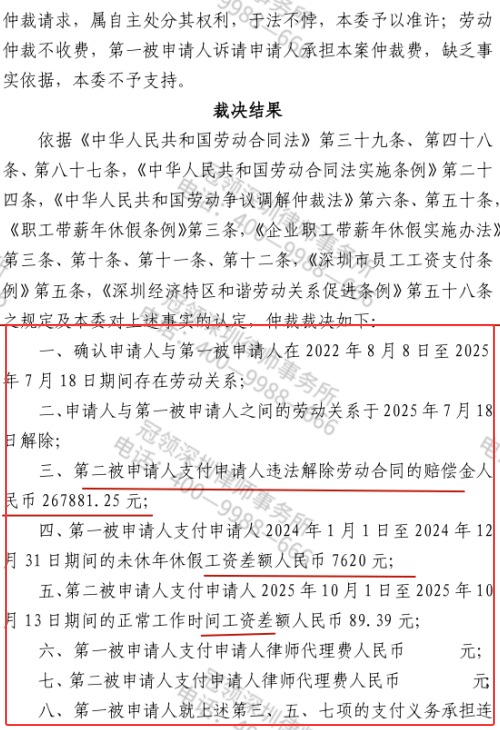
看着厚厚一沓材料,李沐宸的思绪回到了过往:他于2022年8月8日入职恒信公司,担任品质经理,双方签订了为期三年的劳动合同。2025年7月18日,公司通知他将劳动关系转移至子公司恒二公司,并明确承诺岗位、薪资保持不变,工龄连续计算。
但就在劳动关系转移至新公司仅仅三个月后,恒二公司便以“工作失职造成重大损失”为由,单方面解除了与他的劳动合同。为维护权益,李沐宸向北京冠领(深圳)律师事务所寻求帮助。律所随即指派杨家玮律师与实习律师熊子钊共同承办此案。
两位律师在梳理案情后发现,恒二公司并未提供任何能够证明李沐宸失职的实质性证据,且恒信公司与恒二公司之间存在明显的混同用工情形,遂代理李沐宸以两公司为被申请人,提出违法解除劳动合同赔偿金及其他劳动权益的仲裁请求。让人没有想到的是,恒信公司居然提交了“失职”证据,通过仲裁反申请主张高额索赔。
对此,李沐宸感到十分震惊,随后他马上与冠领律师约定面谈商讨对策。很快,在冠领(深圳)律所,律师与他逐条核对恒信公司提交的材料,并结合他实时提供的信息,精准地排查出了对方主张中的多处关键漏洞。
首先,恒信公司据以主张失职的规章制度并未履行民主制定程序,也未向李沐宸公示,不能作为认定其失职的依据。其次,李沐宸未提交工作日报系有合理原因,远未达到法律意义上的“严重失职”。
关于邮件转发至私人邮箱的指控,恒信公司未能提供任何证据证明李沐宸存在对外泄露行为,更无法证明造成实际损失。客户差评截图也未能完整反映事件经过,无法证明与李沐宸的履职存在直接因果关系。

最关键的是,经承办律师一一梳理,恒信公司主张的约200万元损失中,部分与李沐宸无关,部分未实际发生,部分已由供应商承担,其余则属于公司自身生产研发或供应商管理问题,与李沐宸的履职行为没有任何关联。
据此,冠领律师认为恒信公司主张的重大损失,实则是将公司自身经营风险转嫁为李沐宸的个人失职责任;恒二公司无法证明李沐宸失职,需承担违法解除劳动合同的责任;恒信公司与恒二公司属关联公司,且存在混同用工,应就相关赔偿责任承担连带责任。
为进一步夯实抗辩意见,冠领律师对多项关键证据进行了系统梳理并提交仲裁委。在庭审中,恒信公司仍坚称李沐宸存在失职并“造成重大损失”。冠领律师则针对案涉损失的构成,逐一质证,有力地反驳了其索赔主张。
2025年12月,仲裁委员会经过审理,采纳冠领律师的代理意见,作出裁决:确认李沐宸与恒信公司在2022年8月8日至2025年7月18日期间存在劳动关系,恒信公司需出具离职证明,并支付未休年假工资差额及相应律师费;恒二公司支付违法解除劳动合同赔偿金26.7万余元、工资差额及相应律师费,恒信公司对此承担连带责任;驳回恒信公司的全部反申请请求。
李沐宸一共可以得到赔偿金、工资差额等将近28万元。案件尘埃落定后,他特意制作锦旗送到冠领(深圳)律所,以此致谢律师的专业维权。在此也提醒劳动者,遇到劳动纠纷时,应及时固定和留存相关证据,依法理性维权,切实守护自身的合法权益。(除冠领律所及律师外,本文公司及人物均为化名)




撰稿人姚晓婷
审核主编:董振杰
文章类型:原创B