2023年盛夏,广州74岁的邓传伟在武皇公司的售楼处停下了脚步。沙盘上一套价格实惠的商务房打动了他。在销售人员的热情推介下,他于8月6日签署了《认购协议》,支付了定金,一周后又签订了《商品房预售买卖合同》,并倾囊支付了首付款、维修基金等共计18.7万余元。合同约定,邓传伟分四期支付共计36.6万余元的售房款,武皇公司于2024年12月31日交付房屋。

然而,喜悦与期待并未持续太久。付款后,邓传伟隔三岔五就去项目工地附近转转。起初还能看到些施工动静,但几个月后,工地变得越来越安静,塔吊似乎很久没动了。他心里开始打鼓,上网查询广州市住建局的官方信息,发现该项目赫然列入了“房地产融资协调问题清单”上,而他购买的规划为13层的楼盘,官方披露的进度只到6层,之后便再无更新。不安像藤蔓一样缠绕心头:开发商是不是没钱了?我的房子还能盖起来吗?
2024年初,到了合同约定的第二期付款日,他犹豫了。为了保险起见,他决定暂停支付后续房款,并尝试与武皇公司沟通,要求对方就项目进展和按期交房给出明确保证,但得到的回复只有机械的《催款函》。眼见交房日越来越近,工地依旧沉寂,邓传伟彻底意识到,他可能陷入了一个烂尾风险极高的困局。
2025年春,在多次交涉无果后,这位白发苍苍的老人,毅然求助北京冠领(广州)律师事务所,并委托律所指派的程丹粤律师代理自己维权。
办案过程中,冠领律师首先进行了扎实的证据收集与事实固定:第一,证明开发商履约能力恶化的客观证据:广州市住建局官网发布的将案涉楼盘列入“融资协调问题项目清单”的官方通知,直接证明开发商存在资金链断裂、经营状况严重恶化的法定情形。第二,项目工地长期停滞、施工进度远落后于计划的现场状况及官方进度截图,进一步印证武皇公司丧失或可能丧失按期履约能力的现实风险。为了防止武皇公司提前转移财产,冠领律师代理邓传伟申请了财产保全。
法院立案后,武皇公司提起反诉,主张邓传伟未按合同约定的时间支付第二期及后续购房款,已构成先期违约。依据合同补充条款,其有权以此为由顺延交房日期直至房款付清,且无需承担延迟交付的违约责任。同时,要求邓传伟支付剩余全部房款及高额的逾期付款违约金。

为此,冠领律师从以下三个维度指出:
首先,邓传伟中止付款的行为性质是合法行使不安抗辩权,不构成违约。根据《民法典》第五百二十七条,当先履行一方有确切证据证明对方存在经营状况严重恶化、丧失商业信誉等情形,可能丧失履行债务能力时,可以中止履行。本案中,开发商被列入官方问题项目清单,是证明其履约能力陷入严重困境的强有力证据。邓传伟据此中止支付后续房款是避免损失扩大的合理自救。
其次,开发商未能恢复履约能力或提供担保,应承担根本违约责任。
最后,针对合同补充协议中“因买方未付款可无限期顺延交房且卖方免责”的条款,冠领律师指出该条款排除了邓传伟的核心权利、免除了开发商的基本义务,属于无效的格式条款,不能作为开发商免责的依据。
在冠领律师有理有据的说理面前,武皇公司最终承认自己理亏,并主张双方调解。
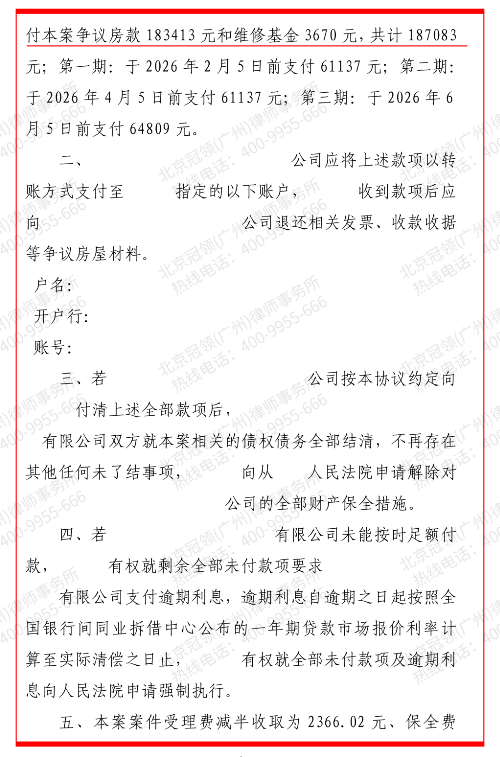
2025年12月31日,在审理法院的主持下,武皇公司同意分三期向邓传伟返还购房款及维修基金共计18.7万余元。
这场诉讼提醒每一位购房者,尤其是老年人,在签订购房合同后仍需保持关注,当发现重大风险时,应及时寻求专业法律帮助,审慎行使法定权利,切勿一味等待或盲目继续履行,以免陷入钱房两空的困境。(除办案律师外,文中人物、公司名称均为化名)




撰写人:杨佳钰
审核主编:董振杰
稿件类型:原创B